Dante's InfraX Remote Manager version 1.7.0
latest version always available at
User manual
Program graphical interface design
Minimizing
application and icon modes * * * *
* * * *
* * * *
* * * *
* * * *
* * * *
* * * *
* * * *
* * * *
* * * * This application is based on several included plugins
which can be enabled or disabled independently: infrared, X10, Bluetooth,
Application, IR Dimmer, Winamp. You must define a minimum of one input and one
output plugin in order to be able to operate in monitoring mode. The application can be very useful for different
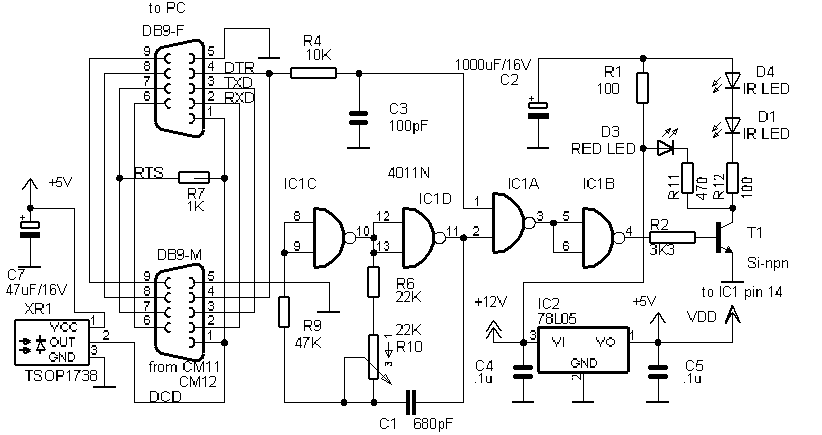
applications: <home> This application is fully compatible with the following serial interfaces: The DCD bit is used for the received signal and DTR or
TxD for the send signal. The 36-40KHz carrier must be hardware generated for DTR
based interface and it is software generated for TxD based interface. Starting with the version 1.3.x, the IRMouse interface
can be used to receive commands. Two type of interfaces can be used to send commands (DTR
based and TXD based). One example for a full record/send interface is presented in the
following picture. This is the one used by me to develop this
application and is the best option for the advanced users. It allows you to use the same COM port for
both infrared and X10 interface (CM11/CM12). Using R10 tune the oscillator frequency to
a value between 35-39KHz. In the left side of the connector is the
receiver part, which is common for every type of transmitter you choose. It is
based on an integrated IR receiver, like TSOP1738 or similar. It is powered from
the same stabilizer as for the transmitter part. More examples can be found on the
LIRC/WINLIRC
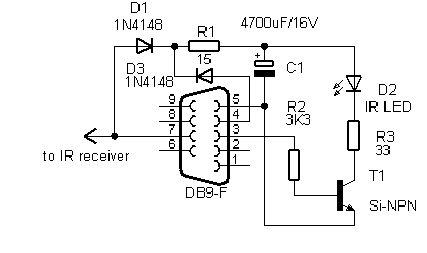
sites. Now a very simple TX interface which can be build in a couple of minutes,
directly in the DB9 connector case: Two versions are presented, one very simple
but with a range of only 1-2m and the other one with a greater range. You don't
need any external power supply. Simple send interface powered directly from TxD signal. TxD based interface powered from the RTS
line. A much powerful interface can be found
here. Just replace
DTR input by TxD an this is it. There is no need to use another serial interface
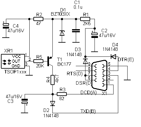
pin to power the send device. The following schematic is from the IRMouse
interface, which can be used to receive IR commands. This is a very popular interface, available
at a very low price on the net (around $10 on EBAY). More information about it at:
http://cgi.ebay.com/ws/eBayISAPI.dll?ViewItem&item=1773236093 or on the
support site at:
http://ebay.dennisbrenner.com/support/fastmedia.htm . If you need a cheap and reliable interface
just to receive and/or learn infrared commands then the following one is the
best in price/performance ratio. You can build it for less than $5, inside a
DB9-female connector case. <home> To install the application just unzip the file
irm.zip and run irm.exe. If you have a previous version installed, do not forget
to uninstall-it first The default installation directory is : %PROGRAMFILES%\IRM.
If you want another one, you can choose it during the installation procedure. In order to keep previous learned devices, save the file
"irremote.cfg" before uninstalling the old version. You can import configuration files
from the old versions, including device definitions. If you have defined new devices and learn new commands
using version 1.6.x or less, then you can export the defined devices, including the
[General] section to a configuration file before installing the new version. The file win32ser.dll is shared by all the IRM
applications (standalone, web interface, AutoM8it plugins) and is installed in
the %SYSTEMROOT%\System32 directory. To launch the
application, double click on "irm.exe" or on the
link from the Start Menu. The graphical interface is very intuitive. Moving
the mouse pointer over different objects in the form, a small description is
displayed related to the object functionality . Version 1.4.x is a big step
forward in the interface functionality. Moving the mouse over device name, the
device description from the configuration file is displayed. The whole graphical interface is available only for
infrared commands. If no infrared plugin is selected, then the interface is
never seen in the maximized form. A status bar is available too, in the lower part of the
window (even when minimized). All the error messages and/or information are
displayed in this status bar, not in message boxes as before. Here is the short description of the used objects: (1) - Select the command to be send from the list
available for the current selected protocol. This list is loaded at the
beginning
from the configuration file. When a command is received, the protocol is
automatically selected from this list. The background is cyan for all commands,
except Recorded from Recorded protocol when is green. See later
for details; (3) - Send button. When clicked, the selected command is
send through the connected interface; (4) - If the application is used only to send commands,
you can minimize the form clicking on this button. Clicking again, the form is
extended to the full functionality; (5) - The "T" pulse of the
received/transmitted signal (in us). It is
loaded from the configuration file, but can be edited afterwards. When a command
is received, the value is updated automatically; (6) - not used anymore; (7) - The COM port where the interface is connected. The
list of available COM ports can be found in this ListBox. When the background is
green, the COM is available, when red - unavailable; (8) - If this is checked, the program send commands
trough TxD based hardware interface (the carrier is software generated). When
FirM interface is selected (25), this is disabled by default, because FirM use
TxD signal for PC/Interface communication; (9) - Click on this button to start the record
procedure. You will hear a short beep and then you have 5 seconds to click one of the
Infrared Remote keys. After the receive buffer is loaded, you will hear another
beep. During the record time, the application goes for a short period of time to
real time mode (exclusive control of the system). During this period the mouse
pointer freeze. If no command is received during the 5s period, you will hear a
low pitch beep; (10) - The length of the received/transmitted code (in
bits) is displayed here; (11) - Click here to horizontally extend the displayed
signal (x2); (12) - Click here to horizontally shrink the displayed
signal (/2); (13) - Click here to reset the displayed signal to the
original form/position; (14) - Scroll bar to move left or right trough the
displayed signal; (15) - Display window for the received signal. The
graphical form is an accurate representation of the input signal; (16) - Length of the "0's" in arbitrary units
(information used for signal analysis); (17) - Length of the "1's" in arbitrary units
(information used for signal analysis); (18) - The received code (if any) or the selected one
for transmission. During the learning procedure, the background goes red for
unvalidated command or green for a validated one, which can be saved in the
configuration file. If the command received is known, then the background is
gray.; (19) - Here is displayed the received command, if it is
known, or "?" if not. (20) - Devices selection ListBox. The list of available
devices is extracted from the configuration file. The background is cyan for
all protocol, except Recorded when is green. This virtual protocol
(without any parameters in the configuration file) is used for auto generation
of new protocols. See later for details; (21) - Save button is used to save a new command in the
configuration file; (22) - Delete button is used to delete currently
displayed command from the configuration file; (23) - When
FirM interface is
used , here you can select the zone where the command must be send
(from 1 to 8, on a blue background). When X10 mode is enabled, then here is stored the list of the
available X10 devices (using friendly names). The background is blue all the time, for reference purpose; (24) - If this checkbox is selected, then all the main
operations are signalized by short beeps (the duration and the pitch depends on
specific function/responses. This value is saved in the configuration file; (26) - For the SONY and RC5 generic protocols, the
received command address value is displayed here in a decimal form. Because of
variable number of bits used, for NEC type protocols the values are not
displayed; (27) - For the SONY and RC5 generic protocols, the
received command command value is displayed here in a decimal form. Because of
variable number of bits used, for NEC type protocols the values are not
displayed; (28) - The receiving interface type is displayed here (DCDStd/IRMouse/IRMan/FirM).
This can be automatically detected and selected using the appropriate function
from the
RecInterface menu; (29) - The PROCDELAY parameter is displayed here. This
parameter depends on system speed and is used only for the receiving routine. It
can be edited from the File menu, but usually you only need to auto calibrate
the system using the specific menu (see later); (30) - When
FirM interface is
available, the zone of the received command is displayed here. When an error
occurs in the zone reading, then a '?' is displayed. This box is always yellow,
for reference purpose; (31) - When the received command is a multisequence one
(the code transmitted several times), this box display a 'Y', if is single
sequence display a 'N'; (32) - The generic protocol of the received command is
displayed here (NEC/SONY/RC5) with a green background, or UNK if
an unknown protocol or an error during receiving (red background); (33) - The sync type for the received command is
displayed as: 0-nosync, 1- sync only on first sequence, 2-sync
on all sequences); (34) - Copyright symbol. Drag the mouse over it to see
the copyright notice; (35) - Status bar. Here you will receive any error or
status message. It is available in the minimized version too. If you minimize the form, the layout depends on the
operation mode. Here is an example for infrared mode (VCR1 OPERATE):
As you can see, you can still select the
device and the command and press the Send button. The background color of the two List Boxes
(device and command) depend on the type of the selected device. For all infrared
devices (excluding IR Dimmer) the background is cyan. For special purpose
devices, including X10 the background is yellow. For the virtual device named
"Recorded" the background is green. This can help the user to better understand
the current operation mode. For all the special devices, the interface is always
minimized and cannot be extended (with the exception of Application mode,
where you can extend the window and use the Delete button if you want to delete
one of the defined commands). When a X10 device is selected, the name "X10"
is used as a prefix for the device name and the DIM value scrollbar is
available, as in the following picture: Using the DIM scroll bar you can select a
DIM/BRI level for the DIM/BRI commands, between 0 and 100%, if the selected X10
device supports that function (like LM12 lamp module). <home> The configuration file (irremote.cfg) is a text
based file which can be edited using for example Notepad. Starting with the
version 1.1a there is no need to manually edit the file anymore. All the
operation can be done using only graphical interface. Note: Use a simple text editor. Do not use
Microsoft Word or any other document editor. Keep a copy of the original
configuration file for the situation when you will not be able to start the
program with the modified configuration file. The configuration file contains 3 main sections
(General, Protocol specific, End), as follows:
[General]
...
[DEVICE1_NAME]
...
[DEVICE2_NAME]
...
[DEVICE3_NAME]
...
...
[IR Dimmer]
...
[X10]
...
[End] The
[General]
section:
[General]
COMPORT= 1
# The currently
selected COM port for the infrared interface.
PROTOCOL= 8 # The number of
the current protocol as in the order from the file.
# A constant
dependent on the processor used. Because the delay routine is not so accurate
for the delays lower than 1ms, this value must be tuned during the first signal
recorded. The length of the received pulse (T) must be around 10-11 units. As an
indication, this value is 5 for a PII @300MHz and 25 for an Athlon @1GHz.
ITYPE= 1 # This number
define the type of the hardware interface used to receive and/or send commands.
It can be 0 (DCD Standard), 1 (IRMouse), 2 (IRMan), 4 (FirM). If TxD based send
interface is used, then 16 is added to that value.
CGIPATH= /cgi-bin/ # The string
define the path where the CGI script is stored on the web server. By default,
for Microsoft Internet Information Server, this path is /Scripts/
BEEPON= 1 # If 1, then
each read and/or send operation is associated with a specific beep.
IRINENA= 1 # If the value
is 1, then the infrared input plugin is enabled, if 0 then the infrared input
device is disabled (or not monitored).
IROUTENA= 1 # If the value
is 1, then the infrared output plugin is enabled, if 0 then the infrared output
device is disabled (cannot send infrared commands). If both of infrared plugins
are disabled, then the infrared devices are not displayed in the list.
X10COM= 0
# The currently
selected COM port for the X10 interface (CM11/CM12). If the same port is used
for both infrared and X10, then this value is 0.
X10ENA= 0
# If the value
is 1, then the X10 output plugin is enabled, if 0 then the X10 device will
not be displayed in the Listbox of the available devices .
IRDIMENA= 0
# If the value
is 1, then the IR Dimmer output plugin is enabled, if 0 then IR Dimmer device will
not be displayed in the list of the available devices.
APPLICATIONENA= 0
# If the value
is 1, then the Application output plugin is enabled, if 0 then Application
device will not be displayed in the list of the available devices.
WINAMPENA= 0
# If the value
is 1, then the Winamp output plugin is enabled, if 0 then Winamp device will not
be displayed in the list of the available devices.
WINAMPPATH= C:\Program
Files\Winamp\
# This is the
path where the Winamp application is installed and cannot be edited from the
graphical interface. If you have installed Winamp in another location, then you
must edit this line in the configuration file, manually.
BTCOM= 4
# The currently
selected COM port for the Bluetooth serial port.
BTENA= 0
# If the value
is 1, then the Bluetooth input plugin is enabled, if 0 then bluetooth device
will not be displayed in the list of the available output devices in monitoring
configuration window.
BTMODE= 0
# If the value
is 0, then the Bluetooth mode is set to Auto, if 1 is set to Manual.
MONITOR= 0
# This is stored
the monitoring status. When '1', the monitoring is activated and remains
activated when the application is restarted. The protocol specific section is explained based on
Sony protocol
[TV]
GPROTO= 1 # The generic
protocol is represented using a decimal value: 0 (NEC), 1(SONY), 2(RC5)
SENDPLS= 550
REPEAT= 40 # The distance
in multiple of T between two consecutive sequences of the signal. If it is 0,
then the code sequence is transmitted only once.
# The format of
the start bit in samples of T's.
# The format of
the 0 bit in samples of T's.
BIT1= 011
GREPEAT= 40 # The distance
in multiple of T between two consecutive sequences of the signal (equal with
REPEAT) if the sync bit is repeated. If it is 0, then no sync bit is used (as in
RC5 protocol). If it is 1, then the sync is transmitted only with the first data
sequence.
G001010010000,TV-MUTE
... # This is the
format of one learned command: the data bits and the name of the command,
separated by ','.
# This is a
partially read-only device used to command X10 devices represented by friendly
names instead of X10 type addresses (House Code + Device Code). It cannot be
deleted, but the defined X10 devices will be stored here, in the specified
format
[Application]
#Application start/stop
@c:\windows\notepad.exe,Start
Notepad
pskill notepad,Close Notepad
... # This is a
special device used to start and/or stop application on the PC. The syntax is
similar with the other sections. The full path to the application is stored,
including the parameters (if available), followed by a comma and then the
command name. If the application path and name is started with a "@"
character, then the application is opened using desktop interaction, if not the
is opened in the background.
[Monitoring]
# Monitored infrared events
BT&YES,Winamp&PLAY
BT&LEFT,Winamp&PREV
BT&RIGHT,Winamp&NEXT
BT&*1,X10&Living Light&On
.... # This is a
special section dedicated to the monitoring function. The syntax is:
DEVICE&COMMAND for the monitored infrared event, then a comma followed by
the DEVICE&COMMAND for the output event (can be any event, including
infrared, X10, Winamp, Application, IR Dimmer). [END] <home> The application is based on several plugins. All of them
are available from the Plugins menu. The ones which are enabled have a
check before the plugin name. You can toggle between enable and disable clicking
on the respective name. Between the two horizontal lines external user defined
plugins will be displayed in a future release. For the moment, Add Plugin
and Remove Plugin are not implemented. For two of the internal plugins, clicking on the name
will open the configuration window for that plugin: X10
and Bluetooth. When a specific plugin is not checked, then that plugin
will not be available in the devices listbox (not even for Monitoring
configuration window). <home> The recording routine takes aprox. one sample per 55us.
For this reason, the standard routines using high resolution timers are not so
accurate for such a small interval. In order to have a correct representation of
the input signal, the system must be calibrated, to compensate the errors which
can appear. Starting with the version 1.3.x, the calibration
procedure (PROCDELAY parameter) is fully automatic. From the File menu
select AutoCalibrate.
The following window indicate that you must
press a button on a remote (to have good results, a Sony remote is the best
choice, but you can use NEC type remotes too (like JVC, etc.) or any other type
with a command pulse of around 550us. Note: DO NOT USE RC5 type remotes
(like Philips and some Samsung/LG TV) because for that type of remotes the pulse is much
longer and the calibration give wrong results.
Keep the remote button pressed till you
will receive the following message in the status bar:
If you receive an error message, try to
rerun the autocalibration function. The calibration must succeed on any PC
starting with a minimum of a PII/266MHz. If the error message states that the
system is too slow and the processor is faster that the one specified, then some
other applications can disturb this process (or a miss configured system).
You can further fine tune the PROCDELAY
parameter using the File > ProcDelay menu. This is only recommended for the
advanced users. This can be done from the following window:
<home> The standard
interface (DCDStd) use an active low DCD signal. The IRMouse
interface use an active high signal on the DCD pin. IRMan interface use
an internal PIC to receive and decode infrared signals, then send a 6 byte code
to the PC. FirM interface is basically a DCDStd type one, with added
infrared zoning support. To select between the interfaces, use the IRHw menu. This setting is saved in the configuration
file and displayed in the box (28).
You can let the application to automatically detect the
infrared input interface, using the Auto Detect function from this menu.
If the interface cannot be automatically detected, then an informative message
will be displayed and the Unavailable generic interface is selected. At a
later time, for example if you change the COM port, you can force auto detection
function from the same menu. <home> Importing a configuration file Use this procedure to import specific devices from an
existing configuration file. This can be used to import learned devices from an
old version of the application and/or from the devices library which will be
available soon on my site. Then you will be able to use the application to send
commands without the need of an input interface. To import a device, click on the File>Import
Device(s) from Config File. A standard Windows Open File dialog box will be
displayed. You can select any compatible file, usually with the
extension CFG. Clicking on Open, you will be prompted with the list of the
available devices in that file or with an error message if the selected file is
not a standard one. You can check only the devices you want to import,
including the [General] section. They are represented using the
description, so you can easily choose the correct ones. After you finish the
selection, click on Import. If you do not want to continue, click on
Cancel. You will be prompted to enter a short device name (this
will be added in the available devices Listbox) for each imported device. If the
device exist, then you will be able to choose between override and cancel
operation. At the end, the list of the imported devices will be
displayed. The newly imported device(s) are now available in the
devices Listbox and ready to be used. <home> Exporting a configuration file You can export (save) device configurations for further
reference (or backup) using the File>Export Device(s) to Config File
menu. You will be prompted with the list of the available devices in te current
configuration file used. As you can see, the [General] section is not displayed
in this list. It will be saved by default, even if no other section is selected.
You can select the devices you want to save and then click on Export. A standard Windows File Save dialog box will be
displayed. Enter a name for the file. It will be automatically changed to CFG
extension if something else is used. Click Save. A message box will inform you about the success of this
operation. Note: Please export to a file all the devices
you have learn and then send them to me by mail. In that way you can help me
develop a device library which can be used by the people who does not have an
input interface. <home> In order to
receive a new command, you must first connect the hardware
interface and calibrate the system. You do not need
to select a specific protocol. The protocol of the received command is
automatically detected by the software. Click the
"Record" button an then press a key on the infrared remote control till you will
hear a short beep. If no command is
received for 5s, a low pitch beep signalize the end of the recording procedure. You must press
again the Record button. The form of the
received signal is displayed in the black box and all the parameters are placed
in the specific boxes from the main window. The graph color depend on the record
status. When an invalid signal is received, the graph color is red. When a valid
one is received, the color is green. See the main
window description for details. In the fields
(16) and (17) you get the information regarding the length of the pulses and in
(18) the received data with the bit length in (10). If the detected generic
protocol is UNKnown, then try to re-record the signal. All the fields
must be filled with the parameters. If the command
is known, then in box 19 the Device&Command is displayed. <home> If the data
displayed in (18) have a sequence as 'Gxxxxxxx' and the protocol
is multi sequence based (REPEAT >1), this means that the received code is error free and can
be used to be stored in the configuration file. The background color of this
field is green if the received command is validated and can be saved.
For single
sequence protocols, in order to validate a command you need to record the signal
for two times minimum. After the first press, the background of the filed is
red and the command cannot be saved at this moment.
If after the
second record the code is validated, the background goes green. If it is still
red, this means that the command is not yet validated and you must further
record the command. If after the
record the background is still gray, this means that the received command exist
in the configuration file and the device/command is displayed.
<home> Starting with
the version 1.3.x, you can automatically build a new device. First select as
device Recorded (a virtual one). The protocol Listbox background goes to
green.
Record a new command and check to be validated
(background green and all the parameter boxes filled). Click on File
> New Device. The New device window is displayed.
The device
parameters are automatically filled. You have to choose only a name and a
description for the newly created device and click on Save. You can choose
any name you want, but '[', ']', ',' and '#' characters are
not allowed. The
name cannot have more than 12 or less than 3 characters. All the
parameters are displayed for final confirmation:
If everything is ok, click on Yes. The newly created device will be selected
in the main window Listbox, together with a generic command named EMPTY. NOTE: For
advanced users or special situations, you can edit the values
as needed before clicking on Save. If any value is out of range, you will
be notified by a small window. If no error message are displayed and the windows
is closed, this means that the new protocol has been saved. <home> First you must
select the device you want to edit using (20). Then click on File
Menu and Edit Device. You will get again the
Device Parameters window. Here you can
edit any parameter you want, including device name then click Save
to write the new parameters in the configuration file. <home> First you must select the device you want to delete
using (20). The click on File Menu and Delete
Device. You can delete any device you want except IR Dimmer,
X10, Application, Winamp and Recorded,
which are read only. <home> When the newly recorded command is validated
(the (18) field background is green), you can
press Save button to store the new command. You cannot save the
command if the (18) field background is red (command not yet validated) or gray
(command exist in the configuration file). You will be asked for a name for the
new command. You can choose any name you want, but '[', ']', ',' and '#'
characters are not allowed. The name cannot have
more than 12 or less than 3 characters. If no error is
displayed, the new command is added to the (1) Listbox. <home> Using (20) and (1) select the protocol and the command
you want to delete, then click on Delete button. A confirmation box
will ask you if you really want to delete the command. You cannot delete generic
commands EMPTY or Record. <home> How to send an infrared command First you need to select the hardware interface used. If
it is DTR based, you must uncheck TxD (8)
checkbox. For TxD based interface check TxD. The setting is saved in
the configuration file. Next select the desired device/command and click on
Send. You can minimize the window during send operation by clicking on (4). If Beep checkbox is checked, 2 short beeps (different
pitch) will confirm that the command was send
successfully. The graph color is blue for a send command. <home> Click on Plugins > X10 to enter the configuration menu
for the X10 plugin. If you check Disable X10 then the
X10 plugin is disabled. More than that, the X10 device will
not be listed in the available devices Listbox. You can define as many X10 devices you
want, in the limit of the available House Code / Device Code addresses. The list
of the defined X10 devices is loaded in the Description Listbox. To
define a new X10 device, select first the device address (HC+DC)
and enter a short description in the Description field (which will be
empty if there is no any device at that address defined). Click on Add/Modify.
If the device exist, you will be prompted if you want to rename it. You can delete any X10 device, at any time,
selecting that device and then clicking on Delete. It will be
automatically deleted from the list. When you have finished the X10
configuration, click on OK. In that moment all the changes will be stored in the
configuration file. <home> When the X10 device is selected, the main window is
reduced to only the X10 functionality. The available X10 commands in this version of the
application are: All-Units-Off, All-Lights-On, On, Off,
Dimm, Bright and All-Lights-Off. Select the command and the friendly name of the X10
device and then click on Send. If the command is DIM or BRI then you can
select the dimming/bighting level between 0 and 100%. The default level is 50%.
For any level over 40%, because of the way the CM11/CM12 interface works, the
operation is done in 39% steps with a short break between them. You cannot send BRI commands if the device is in
OFF status. You must fist send ON command then DIM and then
BRI. This is a limitation of the LM12 type Lamp Module, not of the
application. <home> Resetting the CM11/CM12 type
X10 interface From time to time, the CM11/CM12 interface can go to a
"Power failure" status when it send one time per second the 0xA5 hex char. When
in this status, the application can return an error when tries to send an X10 command. You
must Reset
CM11/12 from the respective button in X10 plugin
configuration window. After this operation, the interface can be
used again. Note:
This operation will RESET the clock in the CM11/CM12
interface and any defined X10 events stored in the interface memory. Use it on
your own risk. <home> This plugin offer the
possibility to start and/or stop an application as an output command. This can be
very useful especially from the web interface, because you can start/stop
applications from the web browser when you're not home, or when you want to
trigger applications using an Bluetooth, infrared or any other future command (see
monitoring function). To define a new application type command, you must first
select the Application device and then click on File > Add application. You can then browse through the file system and choose
the application you want to run and to include parameters too, if you want. The
following files are accepted: executable(EXE, COM, BAT,
CMD) and sound files (WAV, MP3). The sound files can then be
played inside mplayer2.exe, only if this application is in the default
directory (C:\Program Files\Windows Media Player). You can build your own sound files (alarm, barking dog,
etc.) and then use them as output events (from the web interface or in
monitoring function). The same virtual device can be used to stop or kill
applications using freely available tools, like pskill. <home> The Bluetooth input plugin can be used with any
Bluetooth enabled Ericsson phone, like: T39, T39m, R520, T68, T68i. Before you can operate the BT plugin you must have a
functional Bluetooth interface available on the PC/notebook. See the manual of
the interface for details about configuration. Check the driver configuration to see the number of the
virtual COM port allocated for Serial Connection. Usually they are 2 ports: one
for Local Services (like ActiveSync - connection initiated by the client)
and the other for Client Applications (connection initiated by the PC).
In the following picture there is an example for the TDK USB Bluetooth dongle. You must note the COM port for Client
Applications. This one will be used next to configure the BT plugin (here is
COM4). On the other side, be sure that the
Bluetooth is activated at the phone level. Do not forget to PAIR the PC and the
phone in order to be able to communicate between then using Bluetooth. This is
described in details in the phone manual. Configuring Bluetooth
interface From the Plugins menu click on Bluetooth. The BT
configuration window will be displayed. Here you must select the COM port noted before. If you
want, you can disable the Bluetooth plugin by checking the "Disable BT"
checkbox. Select between Auto and Manual operation mode then click
on OK. You can define up to 10 separate output devices (from 0
to 9) which can be accessed by Bluetooth. For each of them you can define a
friendly name which will be displayed on the phone display when that device is
selected (see BT operation). After you enter the
name, click on Change to save it in the configuration file. See a later chapter for details about Manual and
Auto operation mode. Pressing any of the available keys on the phone will
trigger an input event. In order to extend the number of available events, the '*'
key is used as a SHIFT key. Pressing '*' (as a SHIFT
key) you can select currently device from the list of defined ones using the
keys from 0 to 9. The friendly name of that device is displayed on the phone.
Any key is pressed after that, will command the respective device, as defined in
the Monitoring configuration. NOTE: SHIFT key cannot be defined as an input
event. The lateral volume keys (UP and DOWN) are
available too. More, for Ericsson T39 model, the flip status is available
as an input event (FLIP OPEN and FLIP CLOSED). Phone in/out of the Bluetooth range can be defined as
input events too. You can use this for presence detection purposes. Bluetooth interface is initialized only during
monitoring. After the initialization the phone display must look like: Starting from now, any key press is
monitored by the application and can trigger an output event if defined. The display returns to the normal status
when monitoring is deactivated or when the Bluetooth radio link is lost. In this
situation, the radio link is lost too. You can manually return to the normal
status by clicking on SHIFT+'#"(keep '*'
pressed and then click on '#'). A short message
(3s) will be displaying to inform you that InfraX is deactivated. In that way,
you keep the connection to the phone, as you can see from the following picture
(the two small arrows in the left of the BT symbol). To return to the InfraX mode operation,
go to the Accessories menu (Extras > Accessories > InfraX Manager) and
select it. You will be back to the InfraX Manager display. If you have defined monitored events
with Bluetooth then any message displayed in the status bar will be displayed on
the phone display too. Let's say, if you have defined BT events to control
Winamp, you will get the song name displayed on the phone. Here are some other examples for X10 and
infrared. As you can see, the error messages are displayed on the phone display
too. Automatic vs. Manual
operation mode They are two type of operation modes for the Bluetooth
plugin. Take into consideration that the BT connection is activated ONLY WHEN
MONITORING IS STARTED. In Automatic mode, even if you start the
monitoring with the phone powered off, when the phone will be powered on and
Bluetooth enabled, the InfraX application will automatically connect to the
phone and initialize the InfraX Manager on the phone. When the BT remote is
active, the IN field in the Monitoring window
goes from yellow (default) to green. A BT input event named CONNECTED is
triggered too. When the phone is powered off or goes outside the normal
operation range and the radio link is lost, a DISCONNECTED event is
triggered and the background goes back to yellow. You can define let's say an
event that when you enter the PC room, the light turn ON or you receive an
welcome message..:-)). Later on, when you come back in the range or the phone
is restarted, it automatically reconnects to the InfraX application, without any
user intervention. The reconnection time is maximum 15s. In Manual mode, the BT is initialized when
monitoring is started only if the phone is available. If not, it will remain
disconnected. In order to force reconnection, you must manually restart the
monitoring function. In this mode, the events CONNECTED and
DISCONNECTED are not available. Use this mode only if you have problems
using the automatic one. <home> The following Winamp commands are available: POWER ON
- starts the Winamp application with the currently selected playlist POWER OFF
- close Winamp PLAY
- play the current music file from the playlist PREV
- play the previous music file from the playlist NEXT
- play the next music file from the playlist PAUSE
- pause/resume the current song in playlist STOP
- stop playing FFW
- step forward in the current song REW
- step back in the current song NEXT in PL
- set playlist index and display the next song in PL (without changing the play
status) PREV in PL
- set playlist index and display the previous song in PL (without changing the
play status) NEXT 10 in PL
- set playlist index and display 10 songs further in PL (without changing the
play status) PREV 10 in PL
- set playlist index and display 10 songs back in PL (without changing the play
status) VOLUP
- volume UP by 10% VOLDOWN
- volume DOWN by 10% GETNAME
- get the name of the current song EQON
- toggle equalizer status REPEAT
- toggle repeat mode status SHUFFLE
- toggle shuffle mode status PLAYLIST
- open playlist DOUBLE
- toggle display in normal/double size VISUAL TIME ELAPSED -
set Winamp display time in 'time elapsed' TIME
REMAINING - set Winamp display time in 'time remaining' The song name is
displayed in the main application status bar. When a Bluetooth
enabled GSM phone is used to send commands, then the song name and the command
feedback is displayed on the phone display. The same for the WEB/WAP interface. <home> You can define the following mouse events as output
events: LEFT CLICK, RIGHT CLICK, DOUBLE CLICK, LEFT, LEFT UP,
UP, RIGHT UP, RIGHT, RIGHT DOWN, DOWN, LEFT DOWN. A nice application for this is to use the Bluetooth
phone as a radio remote for your Powerpoint presentation. <home> The monitor function allows you to define input events (for the moment only
Bluetooth and
infrared) and an associated output event (of any available type, including
infrared, X10, IR Dimmer, Application or Winamp). To define the monitored
events, click on Monitoring > Configure. A new window is displayed. You can select the input device and command from
the list boxes (IN Device and IN Command) to be monitored and any
device/command from Out Device/Out Command to be executed when the
monitored command is received. After that, click on Add to add this event to the
list of monitored events in the Available monitored events list box. At
any time, you can delete any monitored event from the list. In this version you
cannot disable an event, just to delete it. For the BT type input commands only (except "flip open",
"flip closed", "connected" and "disconnected") a new listbox is displayed,
containing the defined device list for BT phone. You can choose the specific
device (selected on the phone with the SHIFT key) for that specific input
command to be monitored. When you have defined all the events you want, start the
monitoring clicking on Monitoring > Start You cannot start monitoring if there is no available
input interface. From the infrared interfaces only DCD Standard and IRMouse are
supported by the monitoring function. If everything is ok, the main window
changes to a different one for all the monitoring period. The status is
displayed in the status bar. As you can see, in this case the received command is
Bluetooth Connected, means that the Bluetooth phone is connected to the InfraX
Manager. Connected event does not depend on the Bluetooth device selected, so
here you see only BT for the input device. When a defined command is received, it is
displayed in the first yellow field as DEVICE&COMMAND. When the received
command is defined in the monitored event list, the output command is executed
and his name displayed in the second yellow field ,in the same format, like in
the following picture: If there is no event defined for
the received command, the OUT field will
display none. You can trigger several output events with a single
input event. Just define several monitored events with the same input command.
They will be executed one by one, in the list order. If more than one output
command is defined for a single input event, all of them are displayed in the
OUT field, separated by ';' For Bluetooth input commands, the device is displayed
BT0 to BT9, depend on the selected device (with the exception of the
special commands: Connected, Disconnected, Flip Closed and Flip Open. For Winamp output commands, the song name is displayed
in the status bar after a symbol which represent the current operation: PLAY
(>), PAUSE (II), NEXT (>>), PREV (<<) <home> Minimizing
application and icon modes When you minimize the main application, it will remain
active in the taskbar, with a small icon. The color and form of the icon,
describe the actual status of the application, as in the following examples: You can start/stop the monitoring, restore the full
window, restart monitoring or exit application by right clicking on the taskbar
icon and selecting the respective command from the available ones. If you close the application when the
monitoring function is started, at next startup the monitoring will be
automatically activated. <home> The web interface can be used with the same
irremote.cfg configuration file to send commands remotely, using a simple web browser.
The provided functions are: The graphical interface is very simple, in order to take
as little space as possible and to be integrated in an existing Web page, as a
separate frame (for example). The web functionality is based on a single CGI script
named wim.cgi, which is copied by default in the same directory as the
IRM application. It shares the same configuration file (irremote.cfg) and low
level DLL (win32ser.dll) as the main application. The DLL is installed in
the %SYSTEMROOT%\System32 directory, but the configuration file must be
copied in the same directory as the CGI script file in order to operate. <home> The WAP interface is a CGI script too, but compatible
with the WML format. In this way, it can be displayed on any available WAP
browser, like: Pocket PC Internet Explorer (WAP support included), GSM and/or
CDMA phones with included WAP browsers (the majority of the today GSM phones,
even low ends). You can use your own mobile phone from everywhere in the world
to command any home device and get a feedback about your command. Just a couple of examples on how the page looks on
different WAP devices: a. A Pocket PC Internet Explorer on a Compaq iPaq H3870
device, connected to the internet using a Bluetooth enabled GSM phone (Ericsson
T39): b. An old Nokia 7110 GSM phone: As you can see, you have the full functionality of the
WEB interface from your phone. The exact way in which the page is displayed on a
specific WAP phone depends on the phone model. The feedback is displayed too on
the phone display. <home> How to install the web
& WAP interfaces (server part) For the moment the installation procedure for the CGI
script is manual. The files needed in order for web interface to work are: wim.cgi - CGI script
for Web (HTML) access including the remote functionality wwim.cgi - CGI script
for WAP (WML) access including the remote functionality irremote.cfg
- the configuration file (the same as for the main application) win32ser.dll
- the library with the hardware driver (the same as for the main application) Both CGI scripts
and the configuration (irremote.cfg) file must be copied in the usual
Script directory of your web server (C:\InetPub\Scripts is the default
for Microsoft Internet Information Server). The directory
can be any other, as you want, just not forget to permit running CGI scripts in
that directory. Now you can open
the browser window, enter the address:
http://server.domain.com/Scripts/wim.cgi
or
http://server.domain.com/cgi-bin/wim.cgi
or any other,
depend on the scripts directory used. where
server.domain.com is the fully qualified name of your web server. You can use SSL
connection (basic authentication over HTTPS) for more security on your web page. If you need
further details, mail me at dtoma@fx.ro You can integrate this script in a separate frame in
your own web page or application. The space occupied by the interface is very
small. In order to permit your web server (usually IIS) to
serve WAP (WML) pages to the clients (WAP browsers), you need to go to
Website Properties > HTTP Headers > MIME Map (File Types) and to add a new
type as : Associated extension:
.wml Content Type (MIME):
text/vnd.wap.wml This is all. You can now access your CGI script from a
WAP browser too, using the address:
http://server.domain.com/Scripts/wwim.cgi
or
http://server.domain.com/cgi-bin/wwim.cgi
or any other,
depend on the scripts directory used. <home> How to use the web & WAP interfaces
to send commands The graphical interface is very
simple. When you
start the page specified before, select one of the devices from the list (ex.
VCR1) and click on Load button, the window must look like this:
The
full functionality of the main application (for send commands) is available in
the web interface too. The
device and command list boxes are defaulted to the first protocol/command from
the lists. Select desired protocol and click on Load to load the list of
the available commands for the selected protocol. When the desired command is selected, you simply click
on send Send and the command will be sent on the remote machine. A message will be displayed in the lower part of the
window, indicating the status of the operation.
The windows background goes green for
success, yellow for warnings and red for errors, like in the following example.
The selected parameters remain unchanged
after clicking on Send. <home> From the Monitoring configuration window, click on Clean
to delete orphaned event definitions. The following events will be deleted from the
configuration file: - using inexistent input or output devices; - using inexistent input or output commands. When the operation is finished, a summary of the
operation will be displayed, for example: <home>
15-June-2003: Major update (v1.7.0 ) - you
can now select up to 10 different devices from a Bluetooth enabled phone (with a
'SHIFT' key), using friendly names (more than 120 different commands from a
single GSM phone keyboard!); - you
can now import and export X10 devices, applications definition and monitored
events too; - the
application can be minimized in tray (still access to Start/Stop/Restart
monitoring and Exit functions). Tray icon format and color depend on application
status; - play
MP3 and WAV files inside application, as applications (useful for vocal feedback
messages); - mouse
as output plugin (ex: use a Bluetooth enabled phone or an infrared remote to
control a Powerpoint presentation); -
Housekeeping function - automatically delete orphaned events; - new,
optimized CGI scripts, now with both WEB and WAP support (2 different scripts),
for secure remote access over the Internet. You can now control your home from
everywhere in the world using a WAP enabled mobile phone; - new
Winamp commands... read next/prev melody in the playlist + read prev 10, next
10, without changing the play status ' YES to play the currently selected melody
in the playlist; - if
monitoring started, then application started in minimized mode; - a new,
simplified infrared input interface (DCDStd type) is available in the "hardware"
section.
08-April-2003: Major update
(v1.6.0 )
- Bluetooth GSM support (Ericsson T39,
T39m, T68, T68i, R520 only) - tested on T39m only;
- display InfraX status on the phone
display;
- all devices are now plugins and can be
enabled or disabled independently;
- use the GSM phone as a bi-directional
Winamp remote (the melody name displayed on the phone);
- presence detection using the GSM phone
(as two separate input events: CONNECTED/DISCONNECTED);
- you can trigger several output events
with a single input event;
- restart monitoring function;
23-Mars-2003: Major update
(v1.5.0 )
- output events can be
selected based on defined input events;
- monitoring cannot be
started if invalid interface;
- monitoring status
stored when exit application. After restart, the monitoring status is kept (you
can put the application in Startup folder;
- Winamp support for
output commands;
- automatically start
Winamp when press on any Winamp command;
- support for
applications start/stop direct commands;
- you can launch
applications with or without desktop interaction (for example when nobody logged
on);
- X10 CM11/CM12
interface reset function (useful when the interface is in "power failure"
status");
- no more auto detect
interface when the program is started (manually force auto detect from the
menu);
- the graph is displayed
even for invalid received commands, in red color;
- Device & Command list
boxes color - cyan (infrared), yellow (special devices);
- each X10 device is now
separated in the devices list (no more different list box for X10 devices);
- do not accept '%' and
'&' chars for commands and/or device names;
- a status bar is
displayed in the lower part of the window, even in minimized form;
- all messages
(informative and errors) are now displayed in the status bar;
- MSSTDFMT.DLL file is
now included in the distribution package;
- color codes used for
the graph: green=valid code received, red=invalid or unvalidated, cyan=modified
graph, blue=send;
- distribution name
changed from "irmstandalone" to "irm" (for both zip and executable).
03-Jan-2003: Major
update (v1.4.x )
- adding X10 support to send commands, including DIM/BRI by percentage (0-100%)
and including from the web interface;
- address X10 devices using friendly names, not device address;
- Protocol Menus changed to Device Menus;
- unicity of the command name checked now only for the current protocol;
- check the correlation between REPEAT and GREPEAT when a new device is build;
- configuration file import/export using friendly device description;
- the tooltip for the devices list contains now the device description from the
config file;
- no more Template generic device in the config file;
- device name can now be edited;
- new device can now be created only from Recorded virtual device;
- REPEAT and GREPEAT parameters automatically detected from recorded command;
- plen0 and plen1 are now textboxes, not labels, in order to be able to browse
through data;
- graph color depends on operation mode: red(record), blue(send), cyan (manual
resampled);
- no more EMPTY as saved command when nothing saved yet;
- no more FIRM parameter in the configuration file, now it is considered as a
different Rec interface;
- Univex IR Wall Light Dimmer control support (ON/OFF/DIM/BRI);
- automatically detect DCDStd/IRMouse/IRMan/FirM interface at startup and/or
when requested.
03-Nov-2002 : Major update (v1.3.3x) - web
interface included in the package as a cgi script (wim.cgi), which can be used
in you own web application, as a separate frame - full
support for all known generic infrared protocols ( NEC, SONY, RC5) - FirM
interface (Frank's
infrared zoning device) support for both versions - auto
calibration for the PROCDELAY parameter - auto
calibration for pulse length (T) - REPEAT
and GREPEAT parameters automatically detected from recorded command - the
possibility to send a newly recorded command before save it -
Recorded as new virtual protocol/command used to send a command before save for
test purpose and to automatically define a new protocol -
IRMouse
support as infrared input interface (DCD inversed interface) - check
correlation between REPEAT and GREPEAT when a new protocol is build - new
DLL with improved precision timing -
ComList back color depend on port status - BEEPON
- new parameter in the configuration file - enable/disable sounds -
program exit if errors in the configuration file - new
command can be edited from the CodeStr Text Box before send - a new
parameter in the configuration file RC5TOG Boolean value - toggle bit for RC5
protocol - COM
port closed all the time if not used by a routine - no
more bincode Text Box -
description for the new or edited protocol is now available in GUI - no
more PULSE1MAX parameter - no
more PULSE0MIN and PULSE1MIN as protocol parameters - change
for all PULSEPOL parameter to GPROT - auto
detect and display the protocol, no more need to select the protocol before
detecting the command -
PROCDELAY can now be modified from the graphical interface - REPEAT
contains now the number of Ts between sequences and/or G bits or 0 if no repeat
- change
Binary protocol to Template Protocol .. and a
lot more ... try and see..
25-Sep-2002: Major update (v1.2a)
12-Sep-2002:
Major update (v1.1a) - no
more BITEND as protocol parameter - delete
a protocol from the graphical interface -
practically there is no need anymore to manually edit the configuration file
16-Sep-2002:
First public release of the Web interface for the remote control manager
(version 1.0)
06-Sep-2002: First public release (v1.0a)
Infrared codes for consumer Audio/Visual Electronics - Gabriel Ricardo,
Michael Vandegriend, Scott Medynski
A
Remote Control Study - Bret Connell, Chris Craig, Dana Smith WinLIRC Project
- Jim Paris, Scott Baily
LIRC Project -
Christoph Bartelmus CM11/CM12 communication
standard - X10 Web site <home> This application is a freeware. You can distribute it
freely if you keep the original file package, including all the copyright
notice. The source code is not included. New versions of this application will be available at: Please send any comments or bugs to: Dan Toma (
dtoma@fx.ro )
Contents
Overview
The hardware
interface





Program installation
Program graphical interface
design



The configuration file
PROCDELAY= 5
# The length of the sent data pulse (T), in us.
Usually, for most of the NEC/SONY protocols, this value is 550us.
BITG= 1111
BIT0= 01
# The format of the 1 bit in samples of T's.
#Sony TV-KV29X5
# This is the
device description, in clear text.
[X10]
# X10 available devices definition
/X10/*b3,X-Mas tree light
/X10/*b9,Living Light
/X10/*m13,Device without case
#This is the end of the file marker.

Infrared input plugin
System calibration procedure
(for infrared operation only)


![]()

Selecting the infrared input interface






How to receive and record the infrared signal
How to analyze the received signal



How to create a new device in the
configuration file


How to edit an existing
device parameters
How to delete an existing device
How to store a new command in the configuration
file
How to delete a command from the configuration file













Monitoring is stopped;
Monitoring is started, but no active
Bluetooth phone is in range;
Monitoring is started and an active Bluetooth phone is in
range.







Program history
- monitoring function
included;
- changing the name to Dante's InfraX Remote Manager because of the added
X10 support;
-
windows installer/uninstaller available
- ITYPE parameter in cfg file - 0(DTR),
1(TxD), 2(IrDA), saved at exit
- use TxD as output, software carrier (+new hardware
interface)
- do not check for the interface anymore. You can use any
hardware you want as the correct input/output pin is used
- the bug in COM list handling solved (I hope so)
- no more graphic plot during Send for compact window
- the edited code can be saved as a new command
- no more sequence number in display
- code length display for both send, receive and code edit
- display both protocol / command even is not in the current
protocol
- display the received command name even if not from the
current protocol
- no more PULSEMAX as protocol parameter
- create new protocol from the graphical interface
- edit a protocol from the graphical interface
- save a new command from the graphical interface
- delete a command from the graphical interface
- auto validate single sequence commands
- all the automatic procedures are protected against user errors (I
hope..:-))Bibliography
Copyright